Как заменить колодки ручника на Toyota Camry 40 — подробная инструкция с фото и видео
Камри 40 — это один из самых популярных автомобилей среднего класса, который выпускается Toyota. Как и любое другое транспортное средство, Камри 40 требует регулярного технического обслуживания для сохранения своих рабочих характеристик и безопасности на дороге. Замена колодок ручника — одна из процедур, которую владелец автомобиля может сделать самостоятельно, экономя время и деньги на походе в автосервис.
Колодки ручника в автомобиле Камри 40 являются одной из ключевых составляющих тормозной системы. Они отвечают за надежную фиксацию автомобиля в положении парковка и предотвращают его случайное движение. Как только колодки ручника изношены, необходимо заменить их, чтобы избежать потенциальной аварии или поломки других деталей тормозной системы.
Замена колодок ручника Камри 40 — внушительная задача, но выполнить ее можно без особенного оборудования или специальных навыков. Следуя пошаговой инструкции, представленной ниже, вы справитесь с задачей самостоятельно.
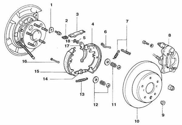
Замена колодок ручника Камри 40
Шаг 1: Подготовка автомобиля
Перед началом замены колодок ручника убедитесь, что автомобиль находится на ровной поверхности и отключите зажигание. Затем поддержите автомобиль домкратом и уберите задние колеса для доступа к механизму ручника.
Шаг 2: Открутите крепления рычага ручника
Для доступа к механизму ручника необходимо открутить крепления рычага ручника. Вам потребуется специальный инструмент, такой как гаечный ключ или рожковый ключ. Открутите крепления, а затем аккуратно снимите рычаг ручника.
Шаг 3: Удалите старые колодки
Теперь, когда вы имеете доступ к механизму ручника, удалите старые колодки. Обычно они прикреплены к механизму специальными скобками или болтами. Ослабьте крепления и аккуратно снимите старые колодки.
Шаг 4: Установите новые колодки
После удаления старых колодок установите новые на место. Обратите внимание на правильную ориентацию колодок и правильное крепление. Убедитесь, что новые колодки надежно закреплены и не двигаются.
Шаг 5: Установите рычаг ручника

После установки новых колодок верните на место рычаг ручника. Закрепите его креплениями, которые вы открутили на первом шаге. Убедитесь, что рычаг ручника надежно закреплен и не двигается.
После завершения этих шагов установите задние колеса на свои места и опустите автомобиль с домкрата. Проверьте работу ручника, чтобы убедиться, что он удерживает машину на месте и не вызывает никаких шумов или проблем.
Внимательно следуйте этой пошаговой инструкции, и вы сможете заменить колодки ручника на Камри 40 своими руками. Если у вас возникнут затруднения или вы не чувствуете себя уверенно, лучше обратиться к профессионалам.
Подготовка автомобиля
Прежде чем начать замену колодок ручника на вашем автомобиле Toyota Camry 40, необходимо подготовить автомобиль, чтобы обеспечить безопасность и удобство процесса.
1. Подъемный домкрат: предварительно проверьте наличие рабочего и надежного подъемного домкрата в багажнике вашего автомобиля. Убедитесь, что он в хорошем состоянии и имеет достаточную грузоподъемность для вашей модели автомобиля.
2. Блокировка колес: перед началом работы убедитесь, что автомобиль находится на ровной и безопасной поверхности. Затем установите блокировку колес, чтобы исключить случайное движение автомобиля в процессе работы.
3. Рабочая одежда и средства безопасности: наденьте защитные перчатки и очки, чтобы защитить руки и глаза от повреждений. Рекомендуется также иметь подходящую рабочую одежду, чтобы защититься от пыли и грязи.
4. Поднятие автомобиля: используя подъемный домкрат, аккуратно поднимите переднюю часть автомобиля, чтобы освободить колеса. Убедитесь, что домкрат установлен на прочном и ровном месте под специальными маркировками на кузове автомобиля.
5. Снятие колеса: после поднятия автомобиля с помощью домкрата, снимите переднее колесо с той стороны, на которой вы собираетесь заменить колодки ручника.
Важно помнить, что подготовка автомобиля перед заменой колодок ручника — это неотъемлемый шаг в процессе обслуживания. Это обеспечит безопасность и улучшит доступность для проведения работ. Следуя этим шагам, вы готовы к следующему этапу — демонтажу и замене колодок ручника на вашем автомобиле Toyota Camry 40.
Снятие задних колес
Прежде чем начать замену колодок ручника на вашей Камри 40, необходимо снять задние колеса для доступа к тормозной системе. Вот подробная инструкция о том, как выполнить эту операцию.
Шаг 1: Подготовка
Перед началом работы встаньте на ровную поверхность, включите ручник и уберите стояночную проушину. Убедитесь, что автомобиль надежно удерживается на криках или стендах, чтобы предотвратить возможное падение во время снятия колеса.
Шаг 2: Открутите гайки
Используя ключ или гаечный ключ, ослабьте гайки задних колес, но не полностью выкручивайте их. Не снимайте колесо сразу после откручивания гаек, чтобы избежать возможного падения автомобиля.
Шаг 3: Подъем автомобиля
Используя гидравлический домкрат или подъемный кран, поднимите заднюю часть автомобиля, чтобы колесо полностью оторвалось от земли. Убедитесь, что автомобиль надежно поддерживается с помощью соответствующих опорных домкратных подушек.
Шаг 4: Снимите колесо
Теперь, когда автомобиль поднят, полностью выкрутите гайки и аккуратно снимите колесо со ступицы. Поставьте его в безопасное место, чтобы предотвратить повреждения или ушибы.
| Важно: | Перед снятием колеса проверьте, что все гайки полностью откручены и колесо свободно от ступицы. Если колесо застревает, аккуратно покрутите его немного вокруг оси, чтобы разрушить сцепление с тормозами. |
Теперь вы можете переходить к следующему этапу — демонтажу тормозных дисков и процессу замены колодок ручника.
Демонтаж тормозных дисков
Для замены колодок ручника на Камри 40 необходимо сначала снять тормозные диски. Для этого потребуются следующие инструменты:
1. Гаечный ключ или торцевой ключ. Используйте подходящий размер ключа в зависимости от типа крепления диска.
2. Пластиковый молоток. Он будет необходим для снятия диска от оси колеса.
3. Специальная втулка или медный молоток. Этот инструмент поможет аккуратно снять диск со ступицы.
Процесс демонтажа тормозных дисков следующий:
1. Подготовка автомобиля:
Перед началом работы убедитесь, что автомобиль находится на ровной поверхности и имеет поддон или пленку для сбора сточных материалов.
2. Поднятие автомобиля:
Примечание: перед поднятием автомобиля убедитесь, что ручник отпущен и находится в положении Neutral.
Поднимите автомобиль на подходящих домкратах, расположенных вблизи колес, которые вы собираетесь обслужить.
3. Снятие колеса:
Используя гаечный ключ или торцевой ключ, ослабьте гайки колеса. Затем поднимите автомобиль на требуемую высоту и снимите колесо с оси.
4. Снятие тормозного диска:
Осмотрите тормозной диск. В некоторых случаях диск может быть заклинившим или заржавевшим. Если это так, может потребоваться применить специальные средства или инструменты для удаления диска с оси. Если диск не заклинил, используйте пластиковый молоток, чтобы аккуратно отбить его от оси колеса.
Если диск довольно плотно сидит на оси, используйте специальную втулку или медный молоток. Положите втулку или медный молоток на диск и аккуратно ударьте по нему. Повторяйте эту операцию на разных участках диска, чтобы равномерно распределить удары. Диск должен постепенно начать отделяться от оси.
После снятия тормозного диска вы сможете продолжить замену колодок ручника на Камри 40 в соответствии с предыдущими инструкциями.
Отстыковка троса ручника
Перед заменой колодок ручника необходимо снять трос от рычага ручника и отстыковать его от задних колодок.
Для отстыковки троса ручника выполните следующие действия:
- Поднимите заднюю часть автомобиля и установите его на подставки.
- Снимите задние колеса, чтобы получить доступ к тросу ручника и задним колодкам.
- Расположите автомобиль на ровной поверхности, чтобы избежать его движения при отстыковке троса ручника.
- Найдите рычаг ручника в салоне автомобиля и оттяните его вверх для создания натяжения на тросе.
- Расположите поддержку или кусок дерева между задними тормозными барабанами и колодками, чтобы предотвратить их заклинивание при отстыковке троса ручника.
- На задней части колеса, где расположен трос ручника, найдите специальный фиксатор, который фиксирует трос к рычагу ручника.
- Используя плоскогубцы или отвертку, разъедините фиксатор и отстыкуйте трос от рычага ручника.
- После отстыковки троса от рычага, обратите его внимание на специальные фиксаторы, которые удерживают трос на задних колодках.
- Разъедините и отстыкуйте трос от задних колодок, используя плоскогубцы или отвертку.
- Теперь трос ручника полностью отстыкован и готов к снятию для замены колодок ручника.
Помните, что отстыковка троса ручника должна производиться с осторожностью, чтобы избежать повреждения троса или других деталей автомобиля.
Снятие суппортов
- Поднимите переднюю часть автомобиля и установите его на подставки.
- Снимите передние колеса, используя гаечный ключ или рожковый ключ.
- Снимите шляпки суппортов, расположенные на задних поверхностях колесных дисков.
- Отверните гайки крепления суппорта к траверсе колеса с помощью гаечного ключа или пневматического ключа.
- Снимите суппорт с диска и аккуратно положите его в безопасное место, чтобы не повредить гибкий тормозной шланг.
- Повторите эти шаги для каждого заднего суппорта.
Теперь вы готовы продолжить замену колодок ручника на вашем автомобиле Toyota Camry 40.
Замена колодок
Замена колодок ручника на автомобиле Камри 40 может потребоваться в случае износа или повреждения старых. В процессе замены необходимо следовать определенной последовательности действий:
1. Подготовьте необходимые инструменты и материалы: ключи, специальные инструменты для снятия колодок, новые колодки ручника.
2. Откройте капот автомобиля и выпустите стояночный трос из крепления. Для этого необходимо найти крепление кабеля стояночного тормоза возле педали газа и аккуратно отсоединить его.
3. Отверните колеса, с которых необходимо заменить колодки ручника.
4. Поднимите автомобиль на подъемнике или использованием домкрата. Обязательно установите поддон для сбора старых колодок.
5. Снимите колеса с автомобиля и найдите механизм стояночного тормоза на задних дисках.
6. Отсоедините крепление колодок и снимите старые колодки. Обратите внимание на их состояние и степень износа. Если колодки полностью изношены или повреждены, их необходимо заменить на новые.
7. Установите новые колодки, следуя инструкциям производителя. Проверьте их правильную установку и надежность крепления.
8. Закрепите крепление колодок и установите колесо на место. Повторите эту процедуру для каждого автомобильного колеса, если необходимо заменить колодки ручника на всех.
9. Проверьте работу ручника на автомобиле после замены колодок. Убедитесь, что ручник надежно фиксирует автомобиль в покое и не дает ему двигаться.
При выполнении замены колодок ручника следует быть внимательным и осторожным, так как неправильно установленные или неисправные колодки могут привести к авариям или поломке автомобиля.
Проверка и очистка деталей

Перед установкой новых колодок ручника на Камри 40, необходимо проверить и очистить ряд деталей, чтобы обеспечить правильную работу системы. Вот несколько шагов, которые помогут вам выполнить эту задачу:
1. Проверка троса ручного тормоза
Первым делом, следует проверить трос ручного тормоза на предмет износа или повреждения. Убедитесь, что трос не имеет трещин, обрывов или ржавчины. Если вы обнаружили любые повреждения, трос следует заменить.
2. Проверка механизма ручного тормоза
Также, необходимо проверить механизм ручного тормоза. Убедитесь, что он работает плавно и без затруднений. Проверьте, что рычаг ручного тормоза прижимается к дискам или барабанам тормозов при выклинивании. Если механизм не работает должным образом, необходимо применить смазку или заменить его.
3. Очистка дисков или барабанов
Прежде чем установить новые колодки ручника, рекомендуется очистить диски или барабаны тормозов. Используйте специальный очиститель для тормозов и мягкую щетку для удаления грязи и пыли. Помните, что чистые диски или барабаны обеспечивают лучшее сцепление колодок и повышают безопасность вождения.
Теперь, когда детали проверены и очищены, вы можете приступить к установке новых колодок ручника на вашем Камри 40.
Установка новых колодок
После удаления старых колодок необходимо установить новые колодки на тормозные механизмы ручника Камри 40. Для этого следуйте инструкциям:
Шаг 1: Подготовка
Перед началом установки убедитесь, что у вас есть новые колодки, совместимые с моделью Камри 40. Также убедитесь в наличии необходимых инструментов, включая гаечный ключ, отвертку и клещи.
Шаг 2: Установка
1. Поднимите автомобиль на подъемнике или используйте домкрат и установите его на надежные подпорки.
2. Отверните гайки и снимите тормозной барабан с тормозного диска.
3. С помощью клещей удалите старые колодки, отцепив их от рычага тормозного механизма.
4. Установите новые колодки на рычаг тормозного механизма, убедитесь, что они правильно фиксируются.
5. Поверните винт на рычаге, чтобы установить новые колодки на необходимое расстояние от тормозного диска.
6. Установите тормозной барабан на тормозной диск и закрепите гайками.
7. Повторите процесс установки новых колодок на другую сторону автомобиля.
8. Убедитесь, что колодки правильно установлены и надежно закреплены.
9. Осторожно опустите автомобиль на землю.
10. После установки новых колодок рекомендуется протестировать тормоза и ручник на безопасность и эффективность.
Теперь вы знаете, как установить новые колодки на тормозные механизмы ручника Камри 40. Следуйте этим шагам с осторожностью и тщательно проверьте все детали перед использованием автомобиля.
Установка суппортов и троса ручника
После замены колодок ручника необходимо установить суппорты и трос ручника. Следуйте этой пошаговой инструкции, чтобы правильно сделать установку.
- Возьмите правый суппорт и аккуратно установите его на задний тормозной диск. Убедитесь, что суппорт плотно прилегает к диску и не двигается.
- Затяните гайки на болтах суппорта, используя соответствующий размер ключа. Убедитесь, что гайки крепко притянуты, чтобы суппорт был надежно закреплен.
- Пристегните трос ручника к соответствующему креплению на суппорте. Убедитесь, что трос надежно закреплен и не двигается.
- Проверьте работу ручника, потянув его вверх. Убедитесь, что трос натягивается и закрепляет задний тормозной диск.
- Повторите те же шаги для левого суппорта и троса ручника.
После установки суппортов и троса ручника, тщательно проверьте их работу, чтобы убедиться в их правильной установке. Если есть неполадки или проблемы, обратитесь к профессиональному автомеханику для помощи и консультаций.
Сборка тормозной системы
После замены колодок ручника на вашей Toyota Camry 40 необходимо правильно собрать тормозную систему. Для этого следуйте следующим шагам:
- Установите тормозной барабан на место, аккуратно выравнивая его с кнопкой ручного тормоза.
- Затяните барабан, используя специальный крепеж, чтобы он был надежно закреплен.
- Прикрепите тормозную накладку к механизму ручного тормоза с помощью соответствующих крепежных элементов.
- Удостоверьтесь, что накладка надежно закреплена и не имеет люфта.
- Установите тормозной шланг на тройник в тормозной системе, гарантировав герметичное соединение.
- Прикрепите тормозной цилиндр на держатель и закрепите его с помощью болтов или гаек.
- Проверьте, что все элементы тормозной системы правильно установлены и надежно закреплены.
Будьте внимательны и следуйте этой пошаговой инструкции, чтобы гарантировать правильную сборку тормозной системы вашей Toyota Camry 40. После сборки, убедитесь в работоспособности и проверьте тормоза перед началом движения.